@Seve seve is this good onyl width
@Seve seve is this good onyl width issue, done added the netlabels instead of that netalias in JP1 as said by you.


110 Replies
video review...
thanks i will do changes.
@Seve is this fine ?


done with all changes as said in video by you, just confirm this @Seve .
@ansh.grover that is much better, there is a bug with the crossings/junctions but that's not your fault and is ok as is for now
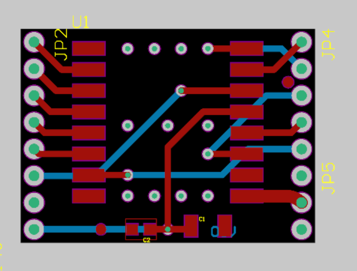
so now what should i put up a pr? this is pcb view


@Seve
looks pretty good! Yea there's something weird with your footprints tho, the capacitors are really small relative to the sparkfun one i think
Also the left-side pinlabels could be improved (shibo is the master at this 😁 )
@shibo ..


it tells you what footprint it is
the first is 0603 the second is 0402
@shibo we could improve the docs to add pinheader footprint examples for the pin labels. Im thinking we basically give pinheaders their own page because there’s so many versions. Either that or we put it in this doc https://docs.tscircuit.com/footprints/footprinter-strings
Footprinter Strings | tscircuit docs
You can quickly specify the footprint and 3d model for any element by setting the
footprint
property to a string.I was just going to say this
Give a village a fish and whatnot
@ansh.grover maybe you can use this as a reference for now https://github.com/ShiboSoftwareDev/core/blob/36e642b1fd4cde4702f33824e37ba81c849da058/tests/components/normal-components/__snapshots__/pinrows-pcb.snap.svg
GitHub
core/tests/components/normal-components/snapshots/pinrows-pcb.s...
Contribute to ShiboSoftwareDev/core development by creating an account on GitHub.
I'll add it to the doc when I have the chance
@Seve done with the capacitor footprint thing i mean confused with this pinlabels comment can u just tell me isn't this good @shibo what do you think?

here is my board link, can you tell me where exact need changes? https://tscircuit.com/editor?package_id=04b57fff-c628-4fd8-a90a-603df65babc4&file_path=index.tsx
Editor - tscircuit
Design and edit electronic circuits online with tscircuit's powerful web-based editor. Create schematics, PCB layouts, and 3D models with code.
do we want something like this you mean to say means on the dot pins right?

but currently there is no way to do on this pin? @Seve
No the pin labels should be inside the board
@Seve is this correct?

@Seve correct or not?

Better but no
are u talking about this jp2 text that is going out of board also ?
should i increase board width height for this @Seve ?
No, have you looked at how sparkfun does it?
@Seve this is sparkfun one

how can i write on the pin the pinlabels itself
the @shibo link he sent me does not have any method like this?
https://github.com/ShiboSoftwareDev/core/blob/36e642b1fd4cde4702f33824e37ba81c849da058/tests/components/normal-components/__snapshots__/pinrows-pcb.snap.svg i am following from this file?
GitHub
core/tests/components/normal-components/snapshots/pinrows-pcb.s...
Contribute to ShiboSoftwareDev/core development by creating an account on GitHub.

@Seve is it fine now using this

final board

your pin labels aren't symmetric on each side
JP5 pinlabels
@Seve is this ok now? @shibo

yes the pin labels are good. JP1, JP3, and JP2 are off board- can you fix that? do we need to patch footprinter?
@Seve i think you are misunderstanding or am i this is not a board thats a stampboard as we have talked the jumpers are inside the board?
Stampboard inside a board

i mean i have setted the board width to 35 mm

is that correct now @Seve

no the JP headers should be inside the board
So is that a bug in footprinter you mean because when i tried to just close through them by applying pcbX all three of them it is still going out of the board ?
Also sorry to ask this silly rhing but by headers u mean JP1 text right ? @Seve
@ansh.grover yes the silkscreen text should be placed inside the board
more inside
i.e. to the right
So by seeting board width it does not fixes that, i dont have idea about footprinter repo at all, should i call @Techmannih for help?
Can u help?
@ansh.grover i think you need to try to figure out things for yourself
we will definitely help you, but only after you've really explored and tried to help yourself
this is open-source, we can't hold your hand through every contribution
that said @Techmannih is the right person to help you AFTER you've really explored the footprinter repo, read the code, and have a lot more knowledge
Yeah sure
I'm not quite understanding your point. Could you please clarify what the exact problem is that you're facing?
@Seve in the pcb viewer of eagle files from sparkfun repo we can also see that in the right side the ref text JP5 and JP4 ar also out of the board?

is that mean they are also wrong ?
@shibo what do you think? @Techmannih ?
I thought about this before, we should have a way to customize their position, through props to the component I'd say, but interface design needs to be approved by Seve
@Seve what do you think?
yea it's a footprinter thing, if sparkfun has it offboard then it's ok for you to have it offboard, but note that sparkfun doesn't has very little margin between it's pins and the side of the board so you should also have very little margin
_refflipped_refverticallyinverted_ref...
@shibo (I would guess? otherwise maybe we make it related to a pin e.g. _refat(pin1)
maybeI thought the ref would be controlled by the component props
hmm yea i mean there's a good argument for that- but it is a part of the footprint. I think we could support component props that modify the footprint and that's OK as well
supporting both is fine imo- btw there are even more places a ref can go, some people put it dead-center because it's only used in assembly 🤷
isn't the ref here a silkscreen not fabrication notes?
@Seve i don't understand you mean we have these type of props or do we have to make this?
yes the silkscreen ref is what i'm referring to
it needs to be introduced- and realistically we probably won't for a bit because it'll take forever
i dont understand do you mean to say i have to make this margin between two pins more shorter right?

that's not at all what i said
yea, in sparkfun board, ref are in offboard, so i am not changing them as of now.
@Seve is that ok i have setted the width and height to board?? ok, now everything is ok, should i pr seve? @shibo


yea that looks right!
@Seve one last thing is there a way to get my all files and then simply pr to sparkfun boards repo bcz after making schematics from cli, i am making edits to this board through tscircuit.com website only?
or should i just copy/paste files
just make a PR to the repo with your code
@shibo @Seve

update your cli?
@ansh.grover muting you for a bit, sry too many messages man...
@ansh.grover you can discuss my reviews in the thread
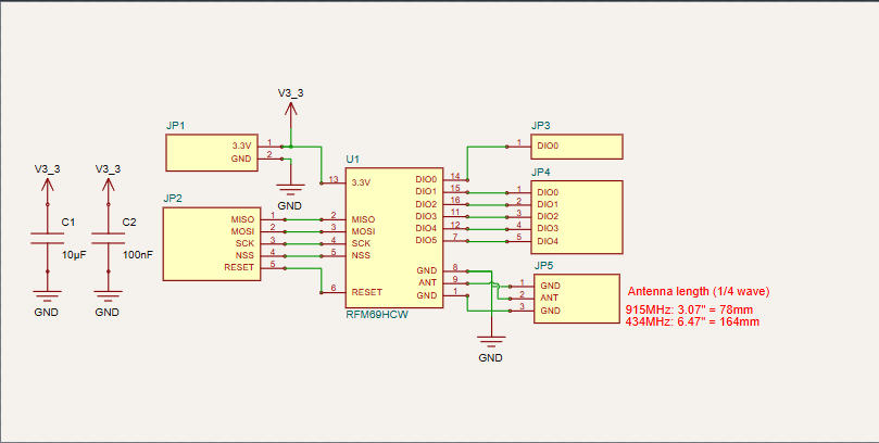
I'm sorry I requested many changes but the board should be as close to identical as possible
because that pcb was tested by professionals, and if we made the board different it would be needless to test it since they already tested it for us
ok @shibo i will do all the changes, one by one, actually the schemaic thing i have done can u check me and tell me is there anything left in schematic, so i can go to your pcb reviewes?
next time you should try to copy every component 1-to-1 before going to the next component, because that would be easier than putting random sizes and approximate locations and trying to get it back to what it's supposed to be
that's what I do anyway

ok, thanks for the suggestion, ok as now you have passed the scheamtic i will go to pcb now.
can we change the red? It looks like an error as I said, if no other color is supported we should support something better, we don't want ai putting red all over the place
it looks like an error don't you think?
this is more dark red / brown, it looks way better

agree!!!!
ok, i will see what colour we support and change as you said preffered one will be brown.
a better pattern for this and for alignment is using the same pcbY position and making the anchor center-left or something

is this ok @shibo , something else in schematic or good to go?

ai likes to look at patterns, more consistent = better
hmm, you're right.
??
I think just the alignment change and it looks perfect
@shibo good now?


i have make the same schX
push let's see before you start the pcb changes
done pushed, check plss.
also fixed the position of the capcitor in pcb ?
check that as well pls?
good, now the board copy the board size, pinheader pin sizes and the stampboard pad sizes
+ their positions
on the this viewer if you click on a component or a pad or a pin, it tells you it's coordinates/position and it's size:
https://www.pcbway.com/tool/ElectronicDesignViewer
g

@Seve @shibo is this ok, now all the markings board size, pinheader pin sizes and the stampboard pad sizes all these things are according to the files now exact accurate position but the problem is now there is an autorouting error, what to do, should i report that.

this si the error seve

yes report it
@Seve there are so much of board here which to report, sorry to asking you last time

refresh the page then try again
yeah done @Seve https://github.com/tscircuit/tscircuit-autorouter/issues/160 thanks, so from my side @shibo all changes are done and pushed to pr regardless of this autrouter one? kindly review pls?
GitHub
Autorouting Bug Report: <board#137 /> · Issue #160 · tscircuit/ts...
Bug Report Link: https://api.tscircuit.com/autorouting/bug_reports/view?autorouting_bug_report_id=3f9c7508-c29a-432e-8ea7-cfbba54954e8 (any additional details? Maybe a screenshot?)
since you have a high density node failure, you can also create a highdensity test fixture to get it solved faster
@Seve any reference to anyone of the tests so that i can see and get some idea?
should i create a pr for that fixture @Seve ?
i have done till told in video.

nice yep
just make a PR for it
pretty interesting
@shibo do i have to wait for you to resolve this autorouter bug to solve as i have created a fixture for this in tscircuit-autouter repo as said by seve or we can merge my pr, done with all the changes from my side as requested by you??
Ill review the pcb asap
actually the thing is i want this to merge in this week before wednesday, yk the sponsorship thing, that's why, is that possible? @shibo
I think it's possible
@ansh.grover you're board is ready to merge, just one thing
are you sure the widths of the pads/pins and the spacing and their positions are exact?

other than that it's all good
yes, @shibo , i have taken them from that online pcb viewer(eagle file of pcb) where all these positions are written in mils i have converted them to mm and used here.
so can we merge now?
can u plss merge, i dont have merge rights? @shibo
yeah, thanks man, working on second board as well @shibo hope it will get merged as well soon in midway of it. @Seve thanks to you as well.
