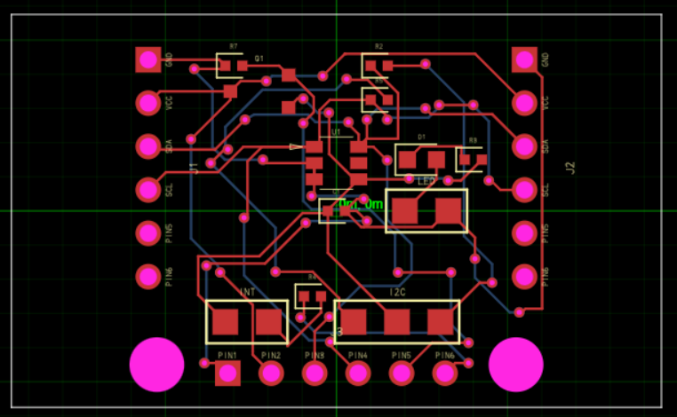
@shibo can you review this schematic if
@shibo can you review this schematic if its correct


30 Replies
Change the symbol of d1
and what about J1 and J2 J3 are they jumpers or pinheaders?
In the power led which is not the diode. Which is led used as the name of D1
With the color
I guess since it's a 'J' then it's a jumper
"Disable" label is in a weird position
You're missing some vcc and ground symbols
@ansh.grover how did you change the labels into ground/vcc symbols
yea how do i correct it ? how do i make a gap between them?
@shibo using this natlabel component
<netlabel
schX={2.5}
schY={2.5}
net="V3_3"
connection="JP1.pin2"
anchorSide="bottom"
/>
you can see its docs as well on tscircuit docs@shibo Done. How's it now?

Nice work
Let me verify q1

Q1 has the q1 is a p channel mosfet
As the arrow is pointing outward
@shibo can you check the pcb for this sparkfun board: https://www.sparkfun.com/sparkfun-mini-linear-3d-hall-effect-sensor-tmag5273-qwiic.html
here is my code:https://tscircuit.com/MustafaMulla29/TMAG5273_Hall_Effect_sensor#files
Am facing an where if i remove/edit the board width and height, it is not getting autorouted. Can you please check it?
SparkFun Mini Linear 3D Hall-Effect Sensor - TMAG5273 (Qwiic)
The Mini TMAG5273 Qwiic Sensor is a low-power 3D hall-effect sensor perfect for detecting and measuring changes in a nearby magnetic field.
MustafaMulla29/TMAG5273_Hall_Effect_sensor - tscircuit
This code defines a simple electronic circuit with an SMD 10kΩ resistor connected to the gate of an SOT-23 N-channel enhancement-mode MOSFET, with both source and drain linked to a 3.3V net. To import and use the TMAG5273 Hall Effect sensor component:
1. Import the component:
```tsx
import { TMAG5273 } from "@tsci/MustafaMulla29.TMAG5273Hall...

@shibo
I will check asap

there are many disconnections
there is an error, can you please try to fix it?
@Mustafa7 this your board right?

Yea
it looks nothing like the one you made
Ok I'll look into it
for the pcb it needs to be 1-to-1 with the reference
go to your board's reference website and download the eagle files
How to check if there are disconnections?
I just see disconnected schematic traces, maybe if you fix the error they'll be fixed
then put the eagle files in this website: https://www.pcbway.com/tool/ElectronicDesignViewer
you can then click any component, pad and pin to see their positions and dimensions
cc @ansh.grover we use mm, so if you find that the unit used is mil you can change it by clicking the info icon

@shibo its showing correctly in the schematics

@shibo what to do about this? this is giving me error when i have INT named solderjumper and INT net in it.
This is the error:
Multiple components found with name "INT" in subcircuit "unnamed". Component names must be unique within a subcircuit.

@shibo yes i m using all units in mm i am using this option, btw thanks for pointing out.
I thought you said you were converting mil to mm?
should i rename it to INT_JUMPER?
nope, just using it from here only.
that shouldn't cause an issue, please investigate what is the root cause of the issue, maybe it's a bug