Error de camara al iniciar
No se porque pasa esto, descargue blender de su web y al abrir se ve asi, lo borrer y descargue la version de steam y no ca,bia
Ya intente resetearlo, abrir nuevo proyectos y sigue sin entender porque entre en ese erro....

problema con los huesos de mi modelo
le hice un esqueleto algo simple a mi personaje y quiero que los huesos solo muevan las patas y no parte del cuerpo ¿es necesario hacer un esqueleto aparte para las piernas?
Problemas con mi objeto al usar el remesh en modo esculpido
Buenas, estoy esculpiendo una haca y bueno cuando le quiero meter un remesh la geometría se descose y se empieza a ver lo de adentro como se le podría arreglar? y también con la geometría interna es mejor quitarla para un videojuego verdad? como se le hacia para quitarla?

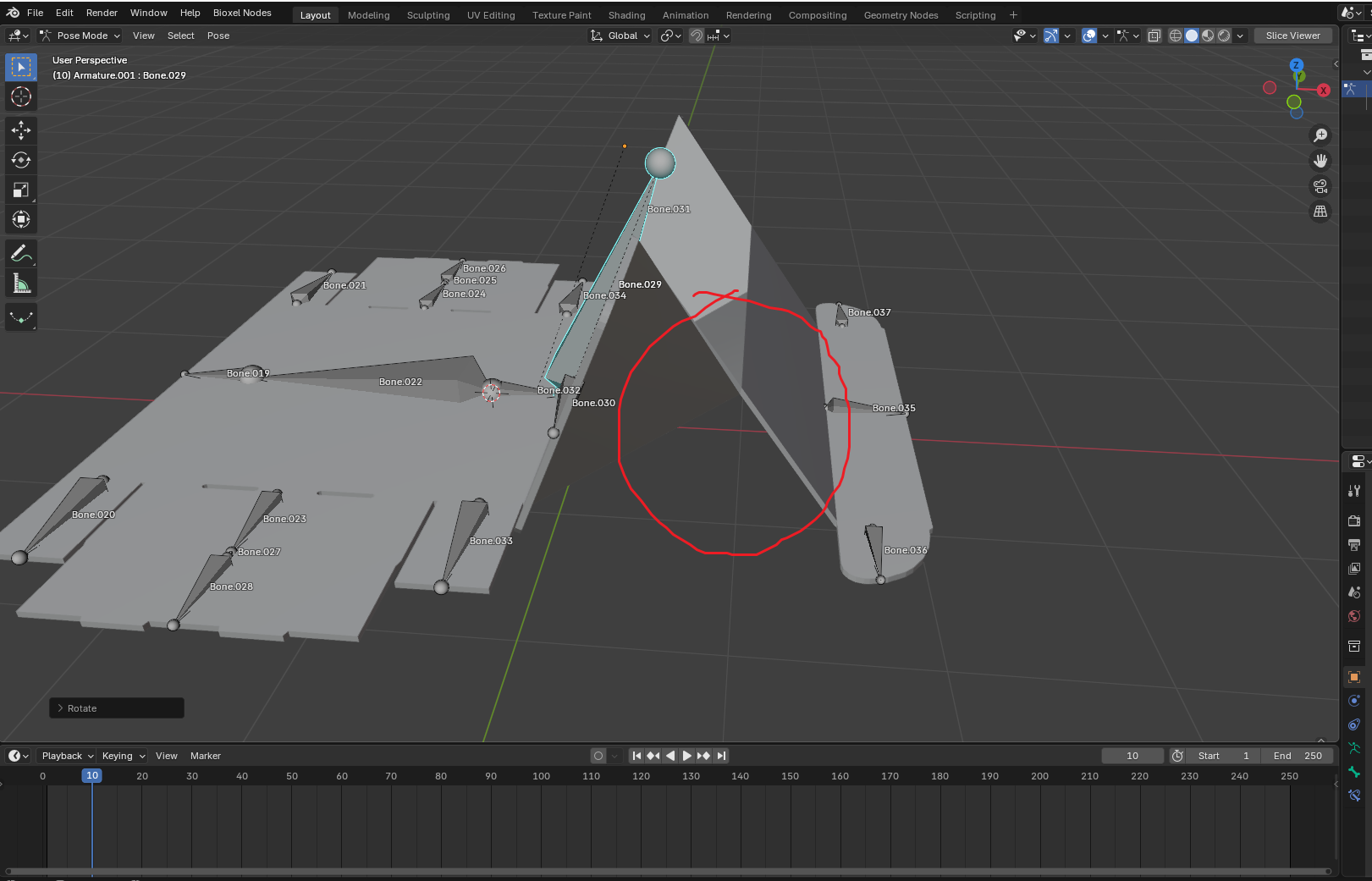
Problema en rotación de huesos
la parte dentro del círculo rojo no debería existir. Estoy siguiendo un video y no le pasa lo mismo que a mi, ya hice el video 3 veces, me sale todo bien menos esa parte importante.
El que explica hace la rotación desde un solo hueso y se levantan los otros pero a mi no, me sale cómo si se extruyera automáticamente desde un punto.
Por ejemplo en el video lo levanta desde el hueso central y se levanta toda la fila hasta el hueso número 35 , sin la necesidad de darle a shift y seleccionarlo. Él solo selecciona el hueso del medio y puede rotar tranquilamente cómo quiera.
Busqué varios videos pero sigo sin darme cuenta.
En la segunda foto el solo tiene seleccionado un hueso y puede rotar, no se si se explica bien con la imagen...

Cortar capo
Hola mucho gusto comunidad quería saber si alguien sabe como recortar un capó para que quede así si saben comuníquense por acá o md gracias

Como rotar desde un vértice en especifico
Buenas comencé hace no mucho con blender y estoy aprendiendo siguiendo tutoriales
pero veo que la chica en un momento dado rota un mechón de pelo desde arriba desde un vértice en especifico pero a mi se me rota desde la mitad de la malla
como puedo hacer para que la rotacion sea desde otro punto ?...

Problema colisión con objeto
Buenas, estoy experimentando un problema a la hora de crear una colisión con un objeto en blender.
Quiero similar la caída de una tela sobre un coche. La animación la hace bien, pero a los 20 fotogramas, además de perder la fluidez de la animación, traspasa un poco ciertas zonas del coche. Quiero recalcar que el coche es un sólo objeto, y he reducido la distancia en object colissions y self colissions tras ver un par de tutoriales donde se puede solucionar, pero no ha sido el caso....

Como puedo ver las normales en la versión de blender 4.5.2 LTS
Hola, no consigo encontrar el apartado de Mesh Edit Mode dentro del Viewpor overlay para poder ver las normales...

Necesito que alguien me enseñe como animar un modelo de internet
Ayuda, descargue un modelo de internet pero no logro animarlo, cuando lo animo varias partes del personaje se rompen.
Soy nuevo en este mundo así que podría pagarle a alguien que me resuelva esté y otros problemas...

pixeles en blanco al alejar
(principiante) estoy tratando de hacer un modelo para un videojuego y por alguna razon la textura de los ojos presentan unas lineas en blanco al alejarse y aparecen incluso en el motor de juego, es posible que haya activado alguna opcion que no deberia o haya tocado alguna combinacion de teclas rara :PepeBonk:
Ayuda con exportación de mi modelo 3d
Hice este modelo 3d, pero a la hora de exportarlo en fbx (ya que pienso meterlo en unity) este se rompe, los ojos y parpados que son independientes del modelado aparecen en lugares erroneos, alguien que me ayude porfavor

necesito ayuda con el rig facial
este alguien me explica cómo puedo arreglar eso?
es que recién pude aser el rig de los ojos y nose como podre aser el de la boca
si alguien me pudiese ayudar estare cordialmente agradecido
Gracias...

Creacion de ropa
Hola estoy intentando crear un personaje, y tengo lo basico, quiero aprender a vestirlo, sabeis de algun tutorial bueno, addon o alguien que me ayude, gracias
Topologia del Torso
Buenas, estoy empezando a diseñar personajes estilizados, pero tengo el problema que no encuentro una forma de definir la zona del pecho y el abdomen a lo que nececito. Hasta ahora llegue a este resultado que es bastante decente (primeras 2 imagenes), pero me gustaria que queden como la imagen de referencia adjunta. alguien podria ayudarme o guiarme, por favor.

Quiero "vaciar" una zona
Hola, queria ver si alguien me puede dar la froma de lograr poner una red de vertices, primero queria colocarla a lo largo del objeto, como si estuviera pegada al cilindro, y luego hacer que se pueda cortar por dentro y que quede vacio. Si no me entienden puedo explicarles con más detalles.
Objeto pasarlo a nube y disolverlo con viento
Hola, como estan? Alguien sabe como puedo hacer un objeto a nube y que se disuelva por los distintos tipos de vientos? por que de mesh to volume no se si se puede afectar. Queria hacer algo como el del video. Si me podrian ayudar lo re contra agradeceria