yea, but the chip that uses this
yea, but the chip that uses this footprint its pinlabels also has this same names, so how do i know which GND to use and which is VCC here?
102 Replies
I don't know what you're asking, but I don't think you need me to figure this out
it seems like you're just importing a chip
lots of examples on how to do that, what they look like etc.
yup, its just in this chip there is no VCC named pin, i just want to know which is VCC pin for left part there are a multiples power supply and GND here?
should i connect anyone on the left side?
not sure!
so where to get sure, or should i leave this board?
i have read datasheet there is nothing mentioned there.
should i ask him/her, sorry lol.

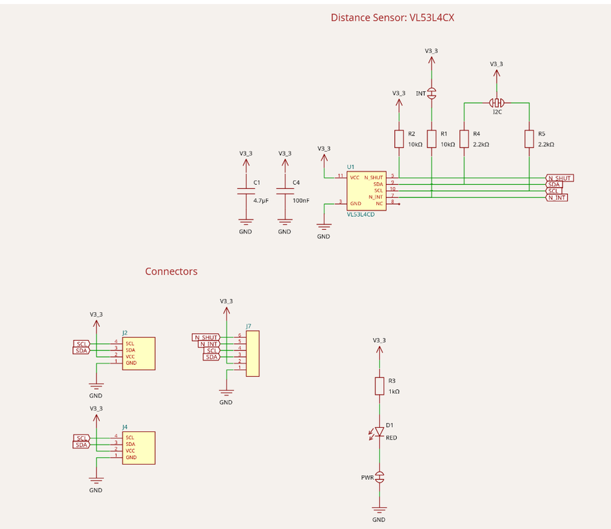
@shibo @Seve i am making my third sparkfun board, schematic is completed can u guys review and telll me is everything good then i go onto pcb? https://cdn.sparkfun.com/assets/9/4/2/b/a/SparkFun_Qwiic_Distance_Sensor_VL53L4CD_Schematic.pdf


Editor - tscircuit
Design and edit electronic circuits online with tscircuit's powerful web-based editor. Create schematics, PCB layouts, and 3D models with code.
see the cross on the nc(not connected) port? let's support it
the schematic looks great btw
there is a gap under the symbol, can you create an issue and/or investigate?

write down any sch text you see

the labels prefixed with "N_" I thought seve implemented a feature where there is a line above their name, can you investigate why we don't see it here?
a bunch of more text here

more gaps

see the text under the chip? we have a prop for it, let's put it there

these minor things are good issues for you to work on, which imo will make any sch look way cooler
For that cross do we first need to create a symbol or do we have a symbol @shibo
I will add the sch value to that and that fixes it. @shibo no need to investigate.
I thunk dependenices mismatch i think seve implemented this in circuit to svg only?? @Seve @shibo
What this @shibo can u explain more? With full screenshot?
@shibo done with all the things as you said just left with that not connected(NC symbol )


You shouldn't have asked this question
Wsym no need to investigate? Im talking about the gap
Wsym explain more? You can see the gaps clearly
I can answer your questions but I'm not, you got used to asking too many questions, you can fix all these issues I'm sure you can, you just need more excution and less chatting
Have more confidence in your abilities 👌🏽
yes, that's the gap i am i talking about @shibo , is due to only using nets not the letlabels GND and v3_3 component, but now i am using netlabels.
and i think if we do not use that sch values that is a for sure bug in schematic symbol i think.
Fix the actual issue instead, dont you think thatd be better?
@shibo this gaps are everywhere. ok i will create a simple repro in core and check what can i do?

@ansh.grover name of this symbol?
not connected(NC) marker
i think
@Seve this symbol looks very unique in schematic-symbols
so, some question regarding this:
Is REF and Val needed?
Is all variation needed?
I think there is only one pin at (cross point). correct?
@Techmannih i think no need of ref and val, we just have to connect it to the pinlabels written as NC
can u show what variations, screenshot?
we can add more than one NC connections in one chip, so that's not a problem for schematic symbol like test point we have made.
All symbol have Ref atleast, so the region to mention it, @Seve
all variation same, If we dont have REF and VAl,
once can we clear from @Seve
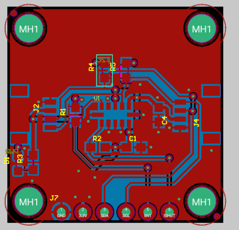
@shibo here is the pcb view completed its routing with 0 errors but why there is no traces going through all the jumpers, all the footprints and positions and everything is according to sparkfun one accurately?


https://tscircuit.com/editor?package_id=f57f312d-353f-4cfa-9705-2c65204d36c0&file_path=index.tsx my board link
Editor - tscircuit
Design and edit electronic circuits online with tscircuit's powerful web-based editor. Create schematics, PCB layouts, and 3D models with code.
nice board
thx.
not only the jumpers, and I'm not sure
no for the position, pin sizes, exact pich and footprint i am 100% sure you can even see my code in tscircuit.com or if u want i can raise a pr in sparkfun repo, @shibo i am just left with the minor things such as nc symbol, the gap we have discussed about, just that.
should i raise a pr, in meanwhile we can add these changes? what do you think?
is it not routing in tscircuit.com?
you can raise a pr, but don't ask for review until everything is done, how does that sound?
@shibo can u check again it is routing for me?

can you reproduce in core? maybe you can find out the issue
but then what's the point of raising a pr, i am raising pr, because i think the nc symbol is not yet important now, we can add that later to my board schematics and the the other thing the gap i am doing work on it from like toay's morning but not able to find its cause but doing and tried various thing to make it work @shibo , i mean @Seve what's your take? i want you review my other things and we are damn sure about other things first.
for autorouting,
I think it's not an autorouting issue, it's most likely a core issue
we are making these boards to make the user experience better, so when there is something that needs implementing we implement it, if we ignore it for now it won't be done
the traces not connecting right thing, so should i put my whole board in core and create repro bcz i have seen individually this traces are making in between all these components?
try to put the whole board first, then reduce the extra components until you have the smallest reproduction possible, this will make the issue easier to understand
@shibo when i am using autocloud autorouter then it is working and making traces, what do you think?

why is it routing to an empty position? this could be a clue, it's like it's expecting those pads to be at that location

but i am using exact footprint from that brd file exact smtpads. you can check in my code. wait i will create repro i core.
so position for all the thing is correct.
wdym position is correct? it's clearly routing through those pads, it's interpreting the position incorrectly, this has to be a bug in core
acc to sparkfun board x and y corrdinates i am talking about.
@shibo solderjumpers are connecting see is this correct?

i have opened in bottom layer in tscircuit.com
and why would this be connect to something because they are only connected to
SCL, SDA, GND, V3_3
NETLABELS AND WE DO NOT SHOW NETLABELS IN PCB?
so i think my autoruting is correct?
leave the cloud autoruter, it is always rwrong.
again it's not an autorouter problem, there is a core problem
wdym?
i mean to say is this jumper is not connected to anything then why it will connect through traces, because it is connected netlabels and pcb view does not need to show netlabels or i am wrong?
plss correct me if i am dumb and wrong.
I think connecting netlabel components to ports doesn't create traces, you'd have to specify
connections
to connect the traces@shibo in netlabels we have used connection prop.
@shibo it's supposed to but i do think it is sometimes broken
core issue
oh, I thought that was intentional
yea it's a bit interesting because it is a "non-preferred" method of creating a trace, so if the trace already exists it won't be created (because it already exists)
fck, i am so confused. @Seve can u review once and tell me which thing is not correct in my pcb view specifically.https://tscircuit.com/Anshgrover23/distance-sensor here is the code pls once.
Anshgrover23/distance-sensor - tscircuit
This code defines a 10mm by 10mm electronic circuit board containing a 1kΩ resistor and a 1000pF capacitor connected by a trace. To import and use this component in a project:
1. Import the component:
2. Use the component in a circuit design:
```tsx
<board>
<SomeComponent ...
i'm focused on algos for now, algos then contribution tracker
I'll review bro, just try to connect the traces first
@shibo can we connect on this voice channel if u are free pls i am so confused whats wrong here.??
or is it everything wrong.
just for 5 mins
Its already CONNECTED.
see

and? there is a bug which I don't know what it could be, reproduce in core and test
me too, i will create.
@shibo now can i raise pr for this board, as seve has removed inverted netlabel support and the nc symbol thing is also merged and autorouter issue has been solved by seve as well.
all the concern has been resolved.
Ofcourse, let's see how it looks
can i get review, i think for this one i am getting three legit autorouting errors even after seve update should i create fixture it. @shibo @Seve

Do create fixtures
but @shibo i am asking this because seve said do not create more fixtures.

see, so @Seve what to do ?
other than that @shibo can i get a review?
@ansh.grover

where are the labels on the component? also does the N_ prefix not work on nets?
align the text properly

other than that sch is good
footprint doesn't match


locations don't match the reference

double check the positions of all components please
@shibo seve has removed this feautre see.

also there is no label on this component see, sparkfun one:

@Seve why don't we support this?

@shibo actually i have found out only this one on jlcpcb.
create a custom footprint
brooo, i mean see the manufacturer no is same https://jlcpcb.com/partdetail/STMicroelectronics-VL53L4EDV0DH1/C17302907 this one, if it is not then i will create custom one can u confirm pls? @Seve can i use this one can u plss confirm.
VL53L4EDV0DH/1 | STMicroelectronics | Position Sensors | JLCPCB
VL53L4EDV0DH/1 from STMicroelectronics - Position Sensors is available for JLCPCB assembly, check the stock, pricing and datasheet, and let JLCPCB helps you assemble the part VL53L4EDV0DH/1 for free.
I tried to add support for this in circuit-to-svg but it is very annoying so I reverted it. Basically there is an "overline" style for CSS that works perfectly for chip pins but doesn't work well for net labels. So the line has to be drawn manually
anything N_* becomes overlined, e.g. N_SHUT becomes SHUT (with overline)
@shibo the location is correct see


i mean, what is incorrect in position.
see bottom view as well of both it is correct with full accuracy.


hmm, I said double check the position of all components, you said they are all correct without checking, now do I really have to go through every component instead of you doing that?

?? @Seve
seems like shibo has correctly pointed out that your positions are incorrect
he's saying he found the same chip used by sparkfun but with a different footprint
ok and what about these footprint @Seve we dont have one so i imported it from jlcpcb the manufacturer no is similar for both of them and chip and everything.
does he have to use the new footprint or create a custom footprint similar to sparkfun's
@shibo done with the postions, so the problem is with the our pad system consider the center of the soldeerjumper to start from pad-1 instead of middle one, so yeah corrected that for all solder jumpers. now double checked all the things and positions. can u review now plss, done with all your comments except this footprinter does not match one? https://github.com/tscircuit/sparkfun-boards/pull/40
looks like you did double check this time, thank you
now let's see what seve says about the footprint, other than that it's looking good
thnx
@Seve ?
@shibo https://lcsc.com/product-detail/Sensor-Modules_STMicroelectronics-SATEL-VL53L4CD_C5205146.html?s_z=n_SATEL-VL53L4CD is this same? but not able to import it.
LCSC Electronics
SATEL-VL53L4CD | STMicroelectronics | Price | In Stock | LCSC Elect...
SATEL-VL53L4CD by STMicroelectronics - In-stock components at LCSC. Price from $27.1730. Free access SATEL-VL53L4CD datasheet, Package, pinout diagrams, and BOM tools.

SATEL-VL53L4CD | STMicroelectronics | Sensor Modules | JLCPCB
SATEL-VL53L4CD from STMicroelectronics - Sensor Modules is available for JLCPCB assembly, check the stock, pricing and datasheet, and let JLCPCB helps you assemble the part SATEL-VL53L4CD for free.
same on jlpcb found out but not able to import it.
i think because it does not have easyeda designed it yet.

now what you should do is create a custom footprint, and put the manufacturer part number manually
ok, i will try to make one.