Does Cloudflare not use Cloudflare?
Rough morning for the infrastructure team. It is interesting to me the Cloudflare website seems unaffected, does Cloudflare not use Cloudflare or does this not impact enterprise customers?
🙂
22 Replies
Discord is all through Cloudflare too, and you are currently using it. It's not all sites using Cloudflare which are down, most likely just a specific component/rollout/etc. I'm sure we'll get more info in the post mortem blog post
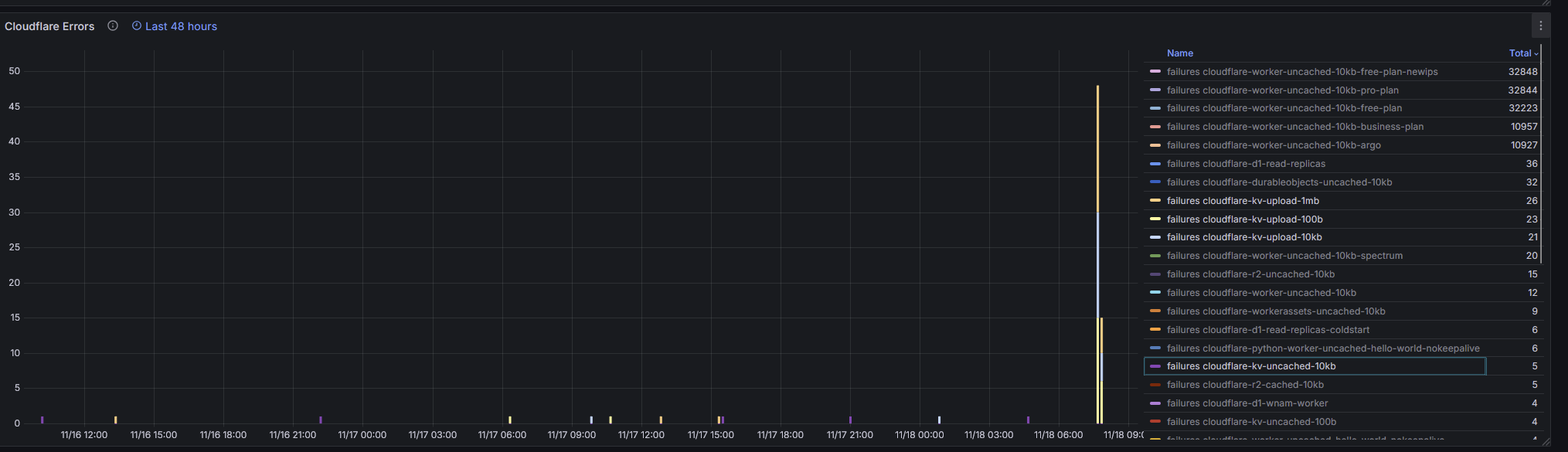
Pretty sure it's becaue of Cloudflare KV - that was the culprit in the last outage and probably the same one now. Anything that relies on KV is down.
KV wouldn't take down CDN as a whole/result in this. I also have stuff actively hitting KV without issue, as long as you can get through CDN
Canvas is down !
They have many backend processes that rely on KV. Wait for the explanation.
If it's not KV, I'll eat crow.
For critical CDN stuff they have their own datastore, Quicksilver, which is separate
worth reading up on while we wait
lol I mean it's always possible there's more fun internal things that can go wrong, but I have stuff like https://tylerobrien.dev/avatar_hu_e4e985ad8f9ae42d.webp behind KV loading without issue, and some monitoring against cloudflare stuff
some KV upload/load issues at earlier but fine now

wait its fixed?
All my KV's are stil down. and the 1st errors I had this morning were all KV related. My guess is that KV went down and caused a cascade of other issues. we'll see
Some websites are not effected, not fully fixed though
whats the reason behind that?
It's not all sites using Cloudflare which are down, most likely just a specific component/rollout/etc. I'm sure we'll get more info in the post mortem blog post
alr thx, I hope this isnt a intentional attack
Doesn't look like it, but we'll find out more in the blog post. They're usually pretty quick with posting them wiithin a day or two
One of my domains which uses workers is 100% down (free plan). My other site which uses workers for some of the subdomains works fine (pro plan)
Not sure why there's a difference there. A lot of the worker code is the same. No KV or anything
Maybe it's just less priority for anything on the free plan?
I think website like x.com moved to their own server?
Looks like they did yea
Update - We've deployed a change which has restored dashboard services. We are still working to remediate broad application services impact
Nov 18, 2025 - 14:34 UTC
looks like most services are restored
What country
What country does the server work now? I need to download my gamee
The Cloudflare UI is not loading (for us at least). Constant time outs and auth issues stilll...
API/Dash issues are known, they're working on it